A Infraestruturas de Portugal evoluiu nos últimos anos com um foco mais alargado na gestão da mobilidade multimodal, e na vasta rede de infraestruturas sob a sua responsabilidade, sob o lema Ligamos Destinos, com um forte impacto no desenvolvimento económico e social do País.
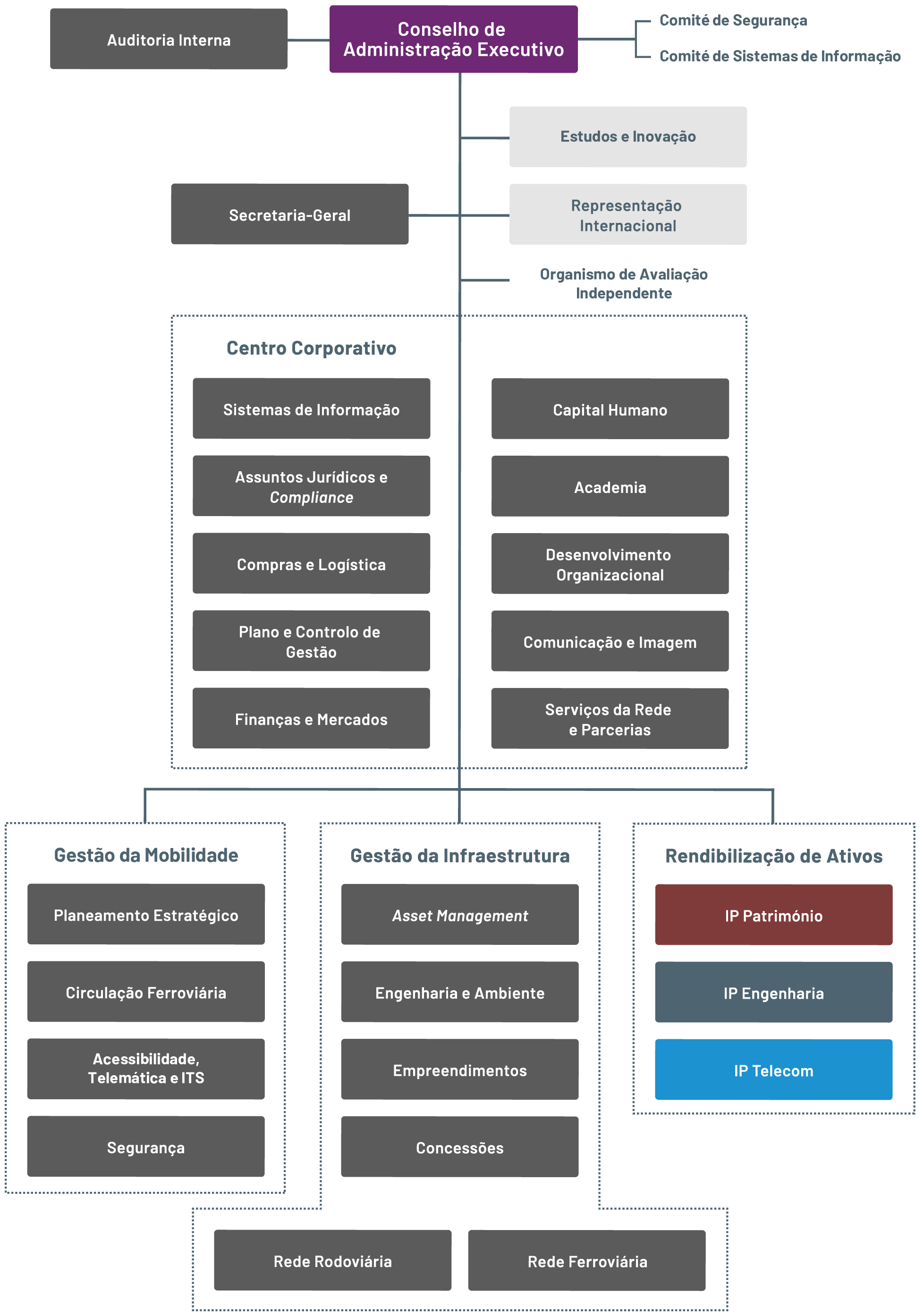
A IP é responsável pela gestão de infraestruturas rodoviárias, nos termos do Contrato de Concessão Geral da rede rodoviária nacional celebrado com o Estado, e exerce a prestação de serviço público de gestão da infraestrutura integrante da Rede Ferroviária Nacional (RFN), em regime de delegação de competências do Estado Português, através da execução de um Contrato Programa para o setor ferroviário.
Neste contexto, a IP é uma empresa única a nível nacional e internacional, que concilia um know-how único, pela experiência e competência dos seus quadros, com uma elevada apetência e abertura para a inovação, fator decisivo face ao atual contexto de evolução permanente dos serviços de mobilidade.
A IP, cujo único acionista é o Estado Português, está sujeita à tutela do Ministério das Infraestruturas e do Ministério das Finanças.
A Infraestruturas de Portugal tem por objeto a conceção, projeto, construção, financiamento, conservação, exploração, requalificação, alargamento e modernização das redes rodoviárias e ferroviárias nacionais, incluindo-se nesta última o comando e controlo da circulação.
Compete ainda à IP a conceção, projeto, construção, exploração, operação e manutenção, em regime de concessão, com faculdade de subconcessão, do sistema de cabos submarinos de comunicações eletrónicas entre o território de Portugal continental e os arquipélagos dos Açores e da Madeira.
Posicionar a Infraestruturas de Portugal como gestora de mobilidade multimodal, potenciando o asset management e garantindo a prestação de um serviço seguro, eficiente e sustentável, valorizado pela rendibilização de ativos complementares.
Orientam a nossa forma de atuação
Ética
Atuação com respeito pelos princípios éticos, nomeadamente de transparência, boa-fé e honestidade.
Segurança
Atuação com respeito pela vida das pessoas e a sua integridade física, atributo que mais marca o nosso serviço.
Sustentabilidade
Atuação orientada para a sustentabilidade económica, social e ambiental.
Grandes Números

VIA-FÉRREA
km de extensão
VIA ELETRIFICADA
km de extensão
CIRCULAÇÃO FERROVIÁRIA
Comboios.km/ano
ESTAÇÕES E APEADEIROS
Em exploração / serviços
OBRAS DE ARTE
Pontes e túneis

REDE DE JURISDIÇÃO DIRETA
km de extensão
REDE SUBCONCESSIONADA
km de extensão
OBRAS DE ARTE
Pontes, túneis e viadutos
CIRCULAÇÃO RODOVIÁRIA
Veículos.km/ano
O Grupo IP incorpora o saber técnico necessário ao bom desempenho da infraestrutura rodoviária e ferroviária nas vertentes de conceção, projeto, construção, financiamento, conservação, exploração, requalificação, alargamento e modernização das redes rodoviária e ferroviária nacional, incluindo-se, nesta última o comando e o controlo da circulação.
A IP tem atualmente participação no capital social de três empresas: IP Engenharia, IP Património e IP Telecom.